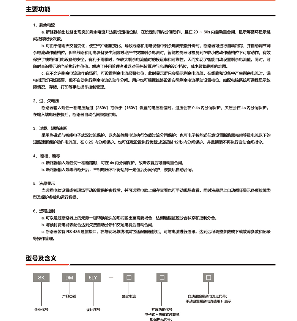
概述:SKDM6LY-125L/250L/400L/630L/800L剩余电流保护动作断路器(以下简称剩余电流断路器),是本公司近年为适应我国城乡安全节能用电实际使用环境而研制开发的新一代多功能智能一体式配电保护断路器,且具有自主专利的智能电网保护系统。采用智能芯片诊断供电系统各种故障类型、瞬间故暲跳闸后智能恢复供电,永久故障自动锁闭。能告知供电管理人员是什么故障类型,便于及时排除恢复运行。该产品采用背光液晶屏中文显示配电台区、及线路设备运行情况。通过RS—485接口可与电脑通讯,完成远程四遥功能,实




